articol recuperat si postat pe arduinotehniq.com in 01.2016

Vitezometru


     Pe forumul electronistilor la capitolul Electronica auto ...
Metallman a postat urmatoarea schema

     Cautand pe net, am dat de articolul: Building a Digital Speedo, care prezinta aceeasi schema (oare care-i autorul?).

     Sa analizam schema, incepand cu oscilatorul realizat cu "batranul" LM555...pentru asta putem vedea modul de calcul al frecventei de oscilatie, factor de umplere, etc la 555 and 556 Timer Circuits sau la http://www.uoguelph.ca/~antoon/gadgets/555/555.html sau la http://www.williamson-labs.com/555-tutorial.htm sau la http://www.electronics-tutorials.com/devices/555.htm, etc...

Revenind la prima adresa, unde putem calcula si on-line:


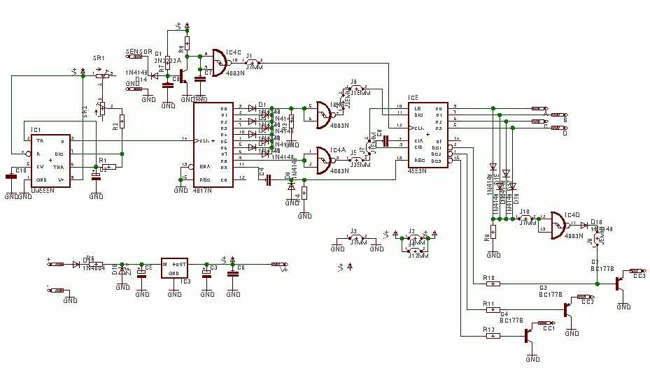
     Bun, acum trecem la circuitul IC3 (4017), care are iesirile Q0..Q7 conectate printr-o retea de diode SAU (apoi urmeaza un inversor, deci rezulta un SAU-NU) la pinul DIS de numarare al integratului IC5 (4553 - numarator cu iesire multiplexata), iesirea Q8 a lui 4017 permite aparitia la iesirile Q0, Q1, Q3 si Q3 ale lui 4553 a valorilor pentru afisare, iesirea Q9 a lui 4017 reseteaza numaratoarea...
     Cele 8 tacte (Q0..Q7) au valori cuprinse intre 0,4216 si 1,1144 secunde, deci aceasta este perioada de numarare a impulsurilor de catre IC5 (4553).. un domeniu de reglaj destul de larg :)
     Dupa cum se observa, 4553 numara pe frontul coborator, cand DIS=0 (tact Q0..Q7); afisajul se incarca cand LE=0 (tact Q8), in restul timpului "ingheata", numaratorul se reseteaza cand MS=1 (tact Q9).
     Despre integratul IC5 (4553: 3-Digit BCD Counter) puteti citi la http://www.alldatasheet.com/datasheet-pdf/pdf/3686/MOTOROLA/MC14553B.html, despre IC3 (4017: CMOS HEX D-TYPE FLIP-FLOP) la http://www.alldatasheet.com/datasheet-pdf/pdf/26851/TI/CD40174B.html, despre IC6 (4511: BCD-To-Seven Segment Latch/Decoder/Driver) la http://www.alldatasheet.com/datasheet-pdf/pdf/11975/ONSEMI/MC14511B.html si despre IC4 (74C14: Hex Schmitt Trigger) la http://www.alldatasheet.com/datasheet-pdf/pdf/53704/FAIRCHILD/MM74C14M.html (sau echivalentul sau 40106: Hex Schmitt Trigger) la http://www.alldatasheet.com/datasheet-pdf/pdf/50833/FAIRCHILD/CD40106BC.html).

     Schema un pic modificata, adica folosirea lui 4093 si eliminarea inversorului care aprindea afisajul doar la punerea contactului, iar montajul era alimentat permanent (acum se va alimenta dupa contact), arata cam asa:









     Dupa studierea amanuntita a schemei, ne dam seama ca pentru aceasta aplicatie se poate folosi orice schema de..turometru, modificand doar oscilatorul pentru a realiza impulsuri de valoarea necesara noua... un exemplu este schema publicata in revista Tehnium 12/1990 de dl. Victor David (vezi Turometru).

modul oscilator + comenzi:

modul numaratoare:

modul decodificatoare afisaj:

modul afisaj:

asamblarea modulelor:

     Totusi, aceasta schema ar afisa doar pana la 99km/h... 100km/h ar fi reprezentata ca 00, 120km/h ca 20 etc...deci vom mai pune un afisaj cu comanda respectiva... care se va afisa doar cand viteza depaseste 100km/h (cand BI=IA=1).







     Userul julius771 de pe forumul electronistilor a realizat schema propusa de mine si a facut modificari schemei:

Intoarcere la pagina principala