articol recuperat si postat pe arduinotehniq.com in 01.2016

initiere articol: 6.2010, Craiova, Romania
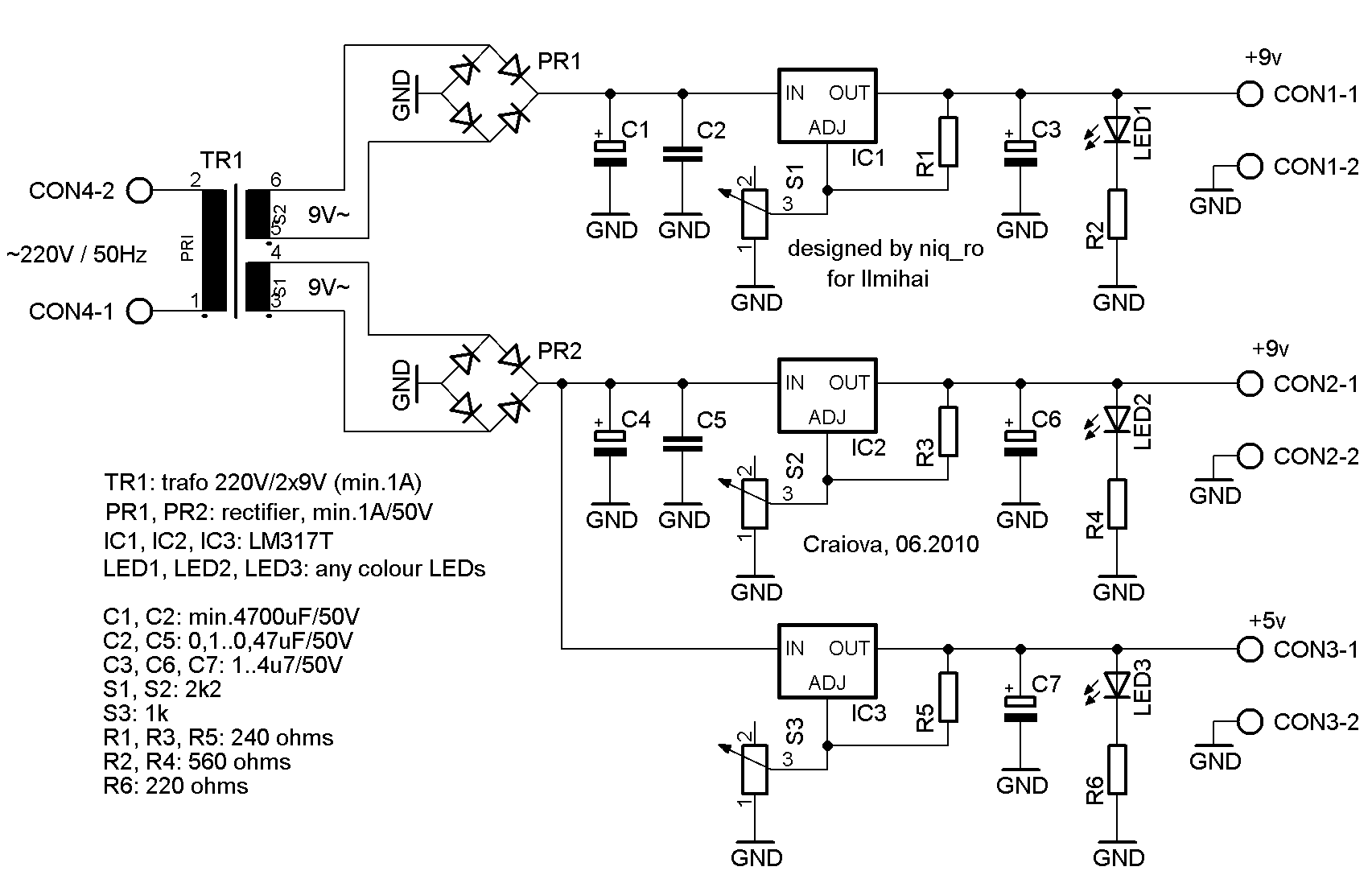
Sursa de tensiune tripla cu LM317


   La solicitarea colegului meu Lucian am desenat urmatoarea schema de stabilizator de tensiune triplu, cu LM317.


stabilizator de tensiune triplu, desenat de niq_ro

   Am redesenat in programul Eagle schema:

stabilizator de tensiune triplu, desenat de niq_ro

   si montajul, respectiv cablajul, ar putea arata asa:
stabilizator de tensiune triplu, desenat de niq_ro

   Puteti descarca, in format pdf, cablajul: in oglinda respectiv neintors (pentru metoda foto).

   Cablajul realizat de Lucian arata astfel:

iar montajul, nefinalizat:

Intoarcere la pagina principala