articol recuperat si postat pe arduinotehniq.com in 01.2016

Materialul este cel original, trimis de dl. Ioan PANAINTE:

Termostat pentru Centrale de Incalzire


   Deoarece la centrale termostatul urmareste temperatura apei nu este economic, asa ca am cumparat un termostat electronic de 3,8 Milioane sau 380 Roni care il puteam regla si planifica pe toata saptamina si week-end-uri. Necazul ca la o reglare de exemplu la 22 grade Celsius functiona, dar reinceperea ciclului se facea pe la 18 sau 16 grade, deci inghetam de frig.

   Am schimbat termostatul crezand ca-i defect, dar aceeasi problema, nu respecta diferenta de un 1 grad adica sa inchida centrala la 22 grade si sa porneasca la 21 Grade. Asa ca i-am dat fiului meu termostatul ca ornament caci era foarte "ochios" (frumos) si am facut eu un montaj care functioneaza foarte bine.

   Acest montaj lucreaza astfel: daca il programez la 22 grade la 22 grade intrerupe incalzirea si la 21,5 reia ciclul de incalzire.

   Contactul termostatului inchis-deschis printr-un cablu subtire de 0,75mm cupru litat cu 2 fire l-am montat la centrala unde indica sonda exterioara, gasim un sir de cleme care este suntat.Legam firele noastre la cele doua fire si desfacem suntul.

   Pornim montajul nostru si asteptam putin pentru initiere si incepem reglajul potentometrului. Prin tatonare urmarind un termometru de camera si notam niste gradatii pe potentometru in grade.

   Nu vreau sa ma laud dar functioneaza de 5 ani fara probleme si am economii de 75 la suta fata de cum era inainte de a monta acest termostat la curent si gaz.

   = SUCCES =


  

Piese si detali

Tr1 = Trasformator 220/12v de putere cit mai mica, eu am pus unul de 3 VA
MP1 = Punte Redresoare

C1 = Condesator Electrolitic de 2200 MF/25v

MA1812 = Stabilizator Electronic,pot fi folosit orice echivalent

R = Releu de 12v curent continu, avand minim 100 ohmi rezistenta bobinei, eu am folosit unul de la un monitor care avea deja 2 contacte care erau necesare

com = Comutator cu doua pzitii miniatura. (Mentionez ca eu am centrala in bucatarie)

Sb = Sonda din bucatarie care se afla langa centrala si este construita din th4 si th3 si un semireglabil, eu le-am pus intr-o cutie de plastic de la Starter.

Sc = Sonda din camera si este construita din th2 si th1 si tot intr-o cutie de Starter si cablu cu doua fire lung de 4 metri pana la montaj care se afla langa Centrala.

   Eu am folosit doua sonde deoarece stau toata ziua in bucatarie, deoarece fumez am si calculatorul in bucatarie am si un televizor, precum si bancul meu de lucru unde fac experente. Cat stau in bucatarie comut termostatul pe bucatarie, iar cind merg noaptea la culcare comut pe sonda din camera.

   Doresc sa spun ca schema poate folosi o sonda, deci aceea din camera (in cazul acesta ne trebuie o sonda acea de camera fara a mai fi nevoie de comutator, th4, th3 si semireglabilul de 1 Kohmi).

Led 1 = Led rosu mic, semnalizeaza prezenta tensiuni stabilizate de 12V, alimentarea montajului.

Led 2 = Led verde mic, care semnalizeaza comanda pornirii centralei.

B = O bobina oarecare fara miez cu minim 100 spire cu diametru minim 0,15 mm (am folosit-o ca rezistenta de linie pentru cablul de 4 metri)

P 1 = Potentometru de 1 Kohmi pentu reglarea temperaturii.

semi 1 K =Am folosit semireglabilul ca la ficsarea si urmarirea temperaturii din bucatarie si camera sa ramina reglate din P 1.

r1 si r2 = 100 Ohmi, toate rezistentile din montaj sunt de 0,25w

r3 = 1 Kohmi

r4 = 200 Ohm

r5 = 2,2 Kohmi

r6 = 4,7 Kohmi

r8 = 47 Kohmi

r10, r11 = 5,6 Kohmi

T1, T2 = BC177

T3 = BC107

2 Diode = 1N4001

   In cartea gasim:

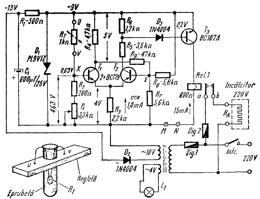
Termostat pentru acvarii

   Pentru pastrarea in interiorul acvariilor a unei temperaturi de +26±1°C se poate realiza o schema electronica simpla, sigura in functionare si in acelasi timp ieftina. Alimentata de la retea, o asemenea schema trebuie sa dispuna de un sesizor care sa controleze permanent temperatura apei precum si de un "automat" care sa cupleze sistemul de incalzire atunci cand apa incepe sa se raceasca. In figura este prezentata o asemenea schema, realizata numai cu trei tranzistoare, schema ce asigura stabilizarea unei temperaturi ce poate fi reglata intre 20°C si 30°C cu o precizie de ±0,5°C. Elemental sesizor este un termistor (RT) de 1000 ohmi, la +20°C, iar elemental de incalzire al apei o rezistenta electrica (RA) tip plonjor.

   Schema cuprinde o punte Wheatstone formata din grupul de rezistoare de polarizare P1-R2-RT si R7- R8 si care are conectat in diagonala de masura un amplificator diferential format din T1 si T2.

   Pentru temperatura care trebuie mentinuta constanta, puntea trebuie sa fie echilibrata prin manevrarea potentiometrului P1, asa fel ca tensiunea masurata intre punctele X-Y sa fie nula. In aceasta situatie, la bazele celor doua tranzistoare este aplicata aceeasi tensiune (+4,5V) ceea ce face ca prin fiecare tranzistor sa circule practic acelasi curent.

   Prin rezistorul R3 cuplat ca element comun in emitorul ambelor tranzistoare va circula suma celor doi curenti si ca atare la bornele lui vom gasi o tensiune, in cazul schemei de fata, de 4V.

   Curentul de colector al tranzistoarelor va produce pe rezistorul de sarcina R4 o cadere de tensiune circa 5V, iar pe R6 de 0,65V. De retinut deci ca pentru cazul cand puntea este echilibrata, situate ce corespunde temperaturii ce dorim sa o mentinem constanta, tensiunea la bornele lui R6 este de 0,65V. Aceasta tensiune, care de fapt este tensiunea de comanda din montaj, se transmite prin dioda D3 bazei tranzistorului T3 (pnp). Pentru aceasta valoare, de 0,65V, vom constata ca tranzistorul T3 nu se deschide, datorita existentei diodei D3 in circuit.

   Explicatia consta in faptul ca dioda D3 de tip 1N4004 realizata din siliciu necesita o tensiune de deschidere de circa 0,6 V; daca ea s-ar deschide totusi pentru tensiunea aplicata de la R6, observam ca jonctiunii emitor- baza apartinand lui T3 i-ar ramane doar tensiunea de 0,05V (0,65—0,6V), adica extrem de putin pentru deblocare. In realitate nu se deschide nici dioda D3, deoarece ea este inseriata cu rezistenta jonctiunii baza-emitor, care pentru tensiuni mici masoara cativa kiloohmi. Masurand cum se distribuie tensiunea de la bornele lui R6 vom gasi pe dioda D3 o tensiune de 0,35V, iar pe jonctiunea baza-emitor o tensiune de 0,3V.

   La echilibrul puntii, tranzistorul T3 este blocat, prin el nu va circula nici un curent si ca atare releul Rel1 aflat in circuitul de colector va sta neactionat. In aceasta pozitie contactele a- b ale releului sunt departate si rezistenta de incalzire a apei, RA nu este conectata la retea.

   In momentul in care apa, in care se afla introdus termistorul RT, incepe sa se raceasca, rezistenta interna a acestuia incepe sa creasca. In acest mod, tensiunea de la baza lui T1 incepe sa scada, ceea ce duce la scaderea curentului de colector. Micsorarea curentului de colector prin T1 duce implicit si la micsorarea curentului prin R3 ceea ce mareste tensiunea baza-emitor la T2.

   Drept urmare curentul de colector prin T2 creste, practic dublandu-se, ceea ce face ca la bornele rezistorului R6 sa poata fi masurata o tensiune de 1,3V. De data aceasta, dioda D3 se deschide, iar pe jonctiunea baza- emitor a lui T3 apare o tensiune de 0,7V ceea ce permite tranzistorului sa se debloce.

   Datorita curentului de colector prin T3 releul Rel1 este actionat, obligand contacteie a-b sa se atraga si ca atare sa inchida circuitul rezistentei de incalzire RA, la tensiunea de 220V.

   Aflandu-se in bazinul cu apa, rezistenta RA va incalzi lent mediul respectiv, aducanda-l la temperatura de regim. Cum si termistorul RT se afla in acelasi mediu, rezistenta acestuia va incepe sa scada ajungandu-se din nou la echilibrul puntii; prin aceasta T1 se deschide din nou, curentul prin T2 revine la valoarea starii de echilibru, iar T3 se blocheaza.

   Urmeaza si revenirea releului Rel1 in starea de repaus, precum si deconectarea rezistorului de incalzire RA. Apoi urmeaza iarasi racirea lenta a apei, din nou cuplarea rezistorului RA etc, operatiunile executandu-se automat.

   Alimentarea montajului se face de la o tensiune de 9V, prin intermediul unui redresor alimentat la randul lui de la retea. In primul secundar se va realiza o tensiune alternativa de 10V care dupa redresare prin D2 si filtrare prin C1, se transforma intr-o tensiune continua de circa 13V.

   Trecuta prin grupul R1-D1 aceasta tensiune este stabilizata de dioda zener PL9V1Z la o valoare de 9V. Cea de-a doua infasurare secundara, care va asigura o tensiune de 4V, foloseste pentru aprinderea unui bec de control de 6,3V, subalimentat pentru a nu da o lumina prea puternica. Releul Rel.1 va trebui sa aiba o rezistenta proprie de circa 600?, spre a se putea asigura prin infasurarea sa un curent de circa 15mA.

   Cand nu dispunem de um releu care sa lucreze la tensiunea de 9V, atunci se va folosi pe cat posibil un releu cu tensiune cat mai apropiata de 9V.

   In aceasta situatie va trebui sa asiguram acestuia si tensiunea de lucru necesara prin conectarea in circuitul de colector al tranzistorului T3 a unei surse de tensiune adecvata. Astfel, daca dispunem de un releu de 12V, va trebui sa deconectam legatura dintre punctele M-N (din schema de principiu) si sa introducem o sursa de tensiune continua, canectand polaritatea pozitiva a acesteia la punctul N, iar cea negativa la punctul M. Aceasta tensiune poate fi obtinuta tot de la retea, introducand pe Tr.1 inca un secundar capatil sa dea o tensiune alternativa de 9V si care prin redresare sa asigure o tensiune de 12V.

   Dupa realizarea schemei pe o placuta de cablaj imprimat se va proceda la verificarea ei in "exterior".

   Pentru aceasta, avand montat in locul rezistorului de incalzire RA un bec de 220V/25W, vom cupla alimentarea si vom regla potentiometrul P1 pana cand becul se va apride.

   Ne vom opri cu reglarea lui P1 chiar la limita trecerii releului Rel.1 din pozitia de repaus in pozitia atras. Strangand cu degetele termistorul RT, in scopul de a-l incalzi, vom urmari daca schema reactioneaza, respectiv daca dupa 10-15 secunde are loc bascularea care duce la stingerea becului; lasand in continuare schema in aceasta stare, vom urmari iarasi daca dupa trecerea unui timp de data aceasta mai lung, releul este actionat si becul se aprinde din nou. Daca totul decurge asa dupa cum s-a explicat mai inainte, rezulta ca se poate trece la montarea instalatiei in acvariu. In caz contrar trebuie urmarite toate circuitele, verificate tensiunile de control notate in schema, verificata corectitudinea si soliditatea conexiunilor.

   Pentru montarea schemei la acvariu va trebui sa incepem cu dispunerea termistorului RT. Deoarece acesta trebuie sa aiba permanent temperatura apei, si cum nu poate fi introdus direct in apa, va fi nevoie sa apelam la o mica constructie, care sa permita ca totusi acest element sesizor sa functioneze stabil si fara erori.

   In acest sens se recomanda folosirea unei eprubete de sticla de mici dimensiuni fixata perpendicular pe o regleta din material plastic sau lemn. Regleta va trebui sa aibe o lungime putin mai mare decat latimea acvariului pentru a sta sprijinita de marginile acestuia, asa fel ca mai mult din jumatate din eprubeta sa fie scufundata in apa.

   Termistorul va fi introdus catre fundul eprubetei, iar cu ajutorul a doua fire izolate capetele U—V vor fi scoase pe regleta. Pentru ca termistorul sa preia repede temperatura apei, in eprubeta va fi introdus ulei mineral (auto) asa fel ca nivelul acestuia sa fie cu 10mm peste termistor. In final, gura eprubetei va fi acoperita cu un dop din material plastic. Rezistenta de incalzire a apei poate fi un fierbator electric tip plonjor de 200-300W, daca dimensinea acvariului este mare, sau un bec de 75-100W daca acvariul este mai mic. In primul caz plonjorul va fi fixat pe o regleta din textolit asemanator modului de fixare al eprubetei.

   Distanta dintre regleta cu termistorul si incalzitor va trebui sa fie de circa 10cm.

   Daca trebuie sa folosim drept incalzitor un bec de 220V/75W, atunci becul va fi introdus intr-un pahar (borcan) fara a se atinge unul pe altul. Paharul va fi scufundat mai mult de jumatate in apa si va fi mentinut in aceasta pozitie tot prin intermediul unei reglete.

   Transmiterea caldurii de la bec la volumul de apa se face indirect, prin incalzirea paharului, Becul va fi centrat la interiorul paharului prin fixarea fasungului acestuia de regleta cu ajutorul unei piese in U confectionata din tabla groasa de 1mm.

   Dupa finalizarea acestor lucrari se va trece la reglarea schemei pentru mentinerea temperaturii dorite.

   Dintre metodele ce pot fi aplicate in acest scop, cea mat precisa si rapida este urmatoarea:

   In bazinul acvariului echipat cu toate elementele descrise mai inainte, plus un termometru, se toarna apa incalzita +27°C (verificata cu un termometru), pana la nivelul obisnuit. Se urmareste la termometrul aflat in bazin momentul cand apa racindu-se ajunge la +26,2°C. In acest moment se cupleaza alimentarea montajului si rotim potentiometrul pana in momentul cand releul Rel.1 nu este atras. In acest caz becul sau incalzitorul nu sunt conectate.

   Aceasta reglare a axului potentiometrului va trebui facuta, abia dupa cum am aratat si mai inainte, chiar la granita de trecere a releului dintr-o stare in alta. Urmarind modul cum scade temperatura apei, va trebui ca pentru +26°C, releul Rel.1 sa anclanseze, introducand astfel in circuit incalzitorul electric.

   Daca conectarea nu are loc la +26°C va trebui sa deplasam foarte putin cursorul potentiometrului pana cand releul se atrage. Incalzirea apei de catre plonjor sau bec va fi urmarita la termometrul aflat in bazin; va trebui ca la atingerea temperaturii de +26,5°C, releul sa se decupleze si deci incalzitorulsa fie scos din functiune. Daca deconectarea nu are loc, vom actiona din nou foarte putin cursorul lui P1. In felul acesta, din aproape in aproape, dupa cateva reglaje se va reusi aducerea montajului in parametrii doriti.

   Temperatura reglata poate avea orice valoare dorita in intervalul 20-30°C si chiar mai mult. In acest sens, un disc fixat pe axul potentiometrului si gradat ca atare ne va permite modificarea punctului de incalzire fara a mai proceda la reglarea din aproape in aproape. Este necesar ca acest element de reglaj P1 sa fie montat in interiorul cutiei montajului asa fel ca accesul la el sa nu fie posibil decat prin deschiderea capacului cutiei. Se intelege ca aceasta masura este absolut necesara peatru a nu permite ca cineva neavizat sa deregleze punctul de stabilizare al temperaturii, urmand consecintele ce decurg din aceasta dereglare.

   Montajul de stabilizare termica descris poate fi folosit si in alte situatii, cum ar fi mentinerea temperaturii intr-o incinta, urmarirea unui tratament termic, etc.

   Termistorul RT din schema descrisa a fost ales pentru o valoare de 1000 ohmi la +20°C.

   Daca nu dispunem de o asemenea piesa, pot fi folosite doua termistoare de 500 ohmi inseriate. De asemeni, pot fi folosite si termistoare ca valoare mai mare, de pilda, 1200-1800 ohmi.

   Puteti descarca articolul in format pdf de AICI!!!

   Am desenat schema, modificand-o un pic, pentru a-i face o simulare a functionarii, in programul Livewire:


    

SIMULAREA!

dupa care am transferat fisiereul in programul PCB Wizard obtinand:

   Puteti descarca, in format pdf, cablajul: in oglinda respectiv neintors (pentru metoda foto).

Intoarcere la pagina principala