articol recuperat si postat in 01.2016

Orga de lumini


De efect, in discoteci sau la petreceri, este o orga de lumini, care poate avea:
- 3 canale (joase, medii si inalte);
- 4 canale (joase, medii-joase, medii-inalte, inalte);
- 3 canale + negativ
- 4 canale + negativ

O orga de lumini mai deosebita, care functioneaza foarte bine, a fost publicata in revista TEHNIUM 7/88 la rubrica REVISTA REVISTELOR. Ea foloseste un integrat TTL CDB400 (patru porti SI-NU/NAND). Portile sunt configurate ca amplificatoare cu factorul de x10 (suficient pentru a amplifica atenuarea filtrelor).

Schema este configurata astfel: poarta B1, cum e denumita in schema originala, amplifica de 10 ori semnalul primit de la transformator si reglat din potentiometrul P1 (urmand un filtru RC trece sus format din C1 si R3, avand frecventa de taiere de 1,5Hz), dupa el urmeaza 3 filtre:
- filtrul trece sus format din C2 si R6 (frecventa de taiere de 8kHz); semnalul atenuat de acest filtru este amplificat de poarta B2, apoi "ataca" tranzistorul T1, care la randul lui comanda triacul Th1; (inalte)
- filtrul trece banda format din filtrul trece sus C4 si R8 (frecventa de taiere de 1kHz), filtrul trece jos R9 si C5 (frecventa de taiere de 6,5kHz); semnalul atenuat de acest filtru este amplificat de poarta B3, apoi "ataca" tranzistorul T2, care la randul lui comanda triacul Th2; (medii)
- filtrul trece banda format din fi;ltrul trece jos R5, C7 (frecventa de taiere de 1kHz), filtrul trece sus C8, R12 (si R11 ultimul folosit pentru atenuare mai "lina"); semnalul atenuat de acest filtru este amplificat de poarta B4, apoi "ataca" tranzistorul T3, care la randul lui comanda triacul Th3; (joase)

Se mai observa, alimentarea pentru CDB400, respectiv tranzistoare, ca este realizata prin grupul R17-C12, stabilizata cu dioda zenner D2, redresata de dioda D1 si flitrata cu ajutorul condensatoarelor C10 si C11.

Montajul realizat de mine, se alimenteaza "clasic": transformator, punte redresoare, stabilizare...

Am redesenat in Eagle schema si am facut un cablaj, asemanator celui original...


..iar cablajul la scara 1:1 in format pdf este AICI.

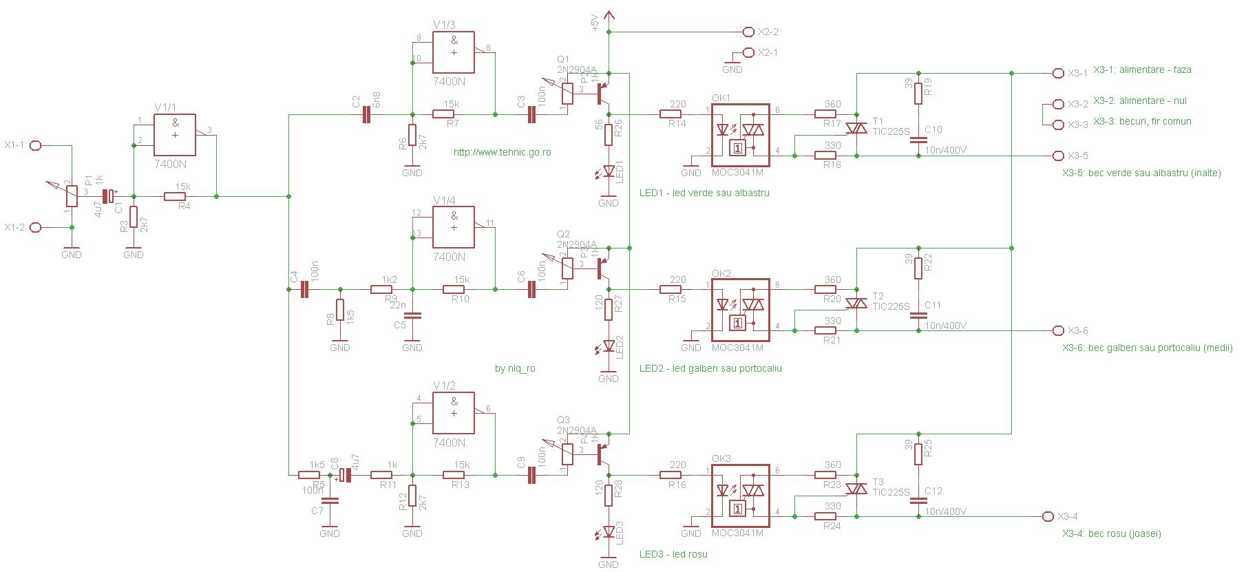
Pentru evitarea transformatorului de izolare si a posibilitatii de electrocutare cand se regleaza potentiometrele, se pot pune optocuploare, schema devenind:

orga lumini desenata de niq_ro

cablajul si montajul se pot realiza astfel:


..iar cablajul la scara 1:1 in format pdf este AICI.

Daca se doreste sa existe si cate un LED pe fiecare canal, atunci schema se modifica corespunzator:

orga lumini desenata de niq_ro

Partea de alimentare pentru 5V stabilizati poate fi:


..iar cablajul la scara 1:1 in format pdf este AICI.

Un canal de pauza/negativ...este prezentat in revista Tehnium 3/80:

O varianta de cablaj si de mod de montare a pieselor pe el:

Am completat schema orgii de lumini cu canalul de pauza (negativ), adica exact montajul realizat de mine:

O varianta de cablaj si modul de plantare al piesleor ar fi acesta:


cablajul la scara 1:1 este AICI, iar schema, cablaj, mod de plantare piese si lista de piese AICI

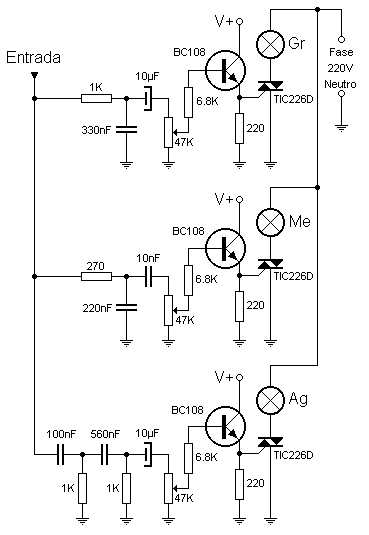
O schema, usor de realizat este prezentata la http://home.maine.rr.com/randylinscott/jan99.html

Deoarece este o schema pentru SUA este indicat un transformator de 110V, da' este clar ca se va folosi un transformator de 220V/220V... el este folosit pentru izolarea fazei.. si, in general nu se monteaza; pentru transformatorul de intrare semnal se poate folosi cu succes un transformator miniatural de la radio-urile vechi (driver)...acest ase cupleaza la unul din difuzoarele statiei audio, indicat si printr-o rezistenta de 10-30 ohm.... din schema se constata ca s-au folosit doar filtre trece-jos...
Am desenat si o varianta de cablaj pentru aceasta schema


Mai multe detalii despre un filtru trece-jos gasim la http://www.phys.ualberta.ca/~gingrich/phys395/notes/node42.html#SECTION00431000000000000000

La http://www.aaroncake.net/circuits/organ.htm gasim este o schema un pic mai complicata, dar care foloseste un microfon pentru captarea semnalului audio, deci pericol redus de defectare a aparaturii audio.. in acest caz, nu se foloseste transformator de reducere a tensiunii pentru preamplificatorul semnalului de la microfon... nici in acest caz filtrele nu sunt sofisticate, dar nici nu este nevoie (primul canal nu are filtru, urmatoarele 2 sunt de tipul trece-sus...
Mai multe detalii despre un filtru trece-sus gasim la http://www.phys.ualberta.ca/~gingrich/phys395/notes/node44.html#SECTION00433000000000000000


..schema

..cablajul

...modul de montare al pieselor

...lista de piese necesare pentru alimentarea la 220Vca:
Cod
Cantitate
Descriere
Inlocuitor
C1122uF/400V - condensator electrolitic
C2122uF/400V - condensator electrolitic
C310.1uF - condensator nepolarizat
C410.01uF (10nF) - condensator nepolarizat
C510.0047uF (4n7) - condensator nepolarizat
R11100K 1 W - rezistenta
R2, R426.8K 1/2 W - rezistenta
R3, R521M 1/2 W - rezistenta
R613.3K 1/2 W - rezistenta
R7, R8, R931K 1/2 W - rezistenta
R10, R11, R12310K - potentiometru
D111N4004 - dioda
Q1, Q222N3904 - tranzistor NPN2N2222
Q3, Q4, Q53106B1 - tiristorT3N6
T1110K:600 Ohm - transformator audio
S11inrerupator retea
J1, J2, J33mufa retea
MISC1cablu alimentare cu stecher, microfon cu cristal, carcasa, fire

De pe forumul electronistilor am mai preluat 2 link-uri...

- http://www.pablin.com.ar/electron/circuito/ilum/audiorit/index.htm unde gasim...


si schemele adiacente..
...sursa de alimentare:

... preamplificator de microfon:

... sau modul de conectare de la un difuzor:

- http://www3.telus.net/chemelec/Projects/Color-Organ/Color-Organ.htm unde gasim...
...schema:


...cablaj+montaj:

In Almanahul TEHNIUM '89 ( pag.1/3, pag.2/3, pag.3/3 ) a fost publicat articolul Modulator pentru lumini dinamice:

In revista ConexClub a aparaut o varianta moderna (articol complet: pag.1/2, pag.2/2), care foloseste optocuploare:

Am redesenat in Eagle schema si am facut un cablaj, asemanator celui original...

orga lumini desenata de niq_ro


..iar cablajul la scara 1:1 in format pdf este AICI.

$or|n _ mi-a trimis un filmulet cu orga din ConexClub:

O alta schema de orga de lumini am (re)gasit-o in Almanahul Tehnium '85:

Articolul complet, scanat: pag.1/4, pag.2/4, pag.3/4 si pag.4/4.

Intoarcere la pagina principala