articol recuperat si postat pe arduinotehniq.com in 01.2016


* initiere articol in 25.09.2012, Craiova

Releu de timp cu intarziere la decuplare
(de lunga durata)

       Desi pe piata se gasesc relee industriale cu intarziere la decuplare, acestea se pot realiza si cu integrate CMOS.
       In articolele 24 Hour Timer si Timer Circuits With 4060B (30 seconds to 24 hours) se gaseste o schema extrem de simpla de releu de timp cu intarziere la decuplare (foarte usor se poate adapta la intarziere la cuplare).

niq_ro
niq_ro

       Pentru a putea intelege modul de functionare al acestei scheme, recomand descarcarea unei fise de catalog a integratului CMOS 4060 (un exemplu, este cel de la NXP).
       In mare, circuitul functioneaza astfel: la cuplarea tensiunii de alimentare, condensatorul C2 este descarcat si pinul RESET este in nivel logic 1, deci numaratoarele interne ale integratului 4060 se aduc la zero (toate iesirile in 0 logic), iar baza tranzistorului este la masa si releul este cuplat.
       Oscilatorul realizat cu grupul R5-(RE+R4)-C3 genereaza impulsuri, care sunt divizate de numaratoarele binare interne, care doar unele au iesiri externe.
       In functie de modul de conectare al terminalului RANGE la o anumita iesire, cand aceasta ajunge in 1 logic, prin dioda D1 se blocheaza oscilatorul, iar baza tranzistrului are potential ridicat si releul se decupleaza.
       O noua temporizare se face numai daca se apasa butonul fara retinere RESET.
       In articolul 24 Hour Timer, este descris modul de reglaj:

       De exemplu, daca doriti o perioada de 9 ore, tabelul RANGE arata ca se poate folosi iesirea de la pinul 2 (Q13).

9 ore = 9 x 60 x 60 = 32.400 secunde
       Tabelul SETUP va spune ca timpul necesar este cel de la pinul 7 (Q4) multiplicat cu 512.
32.400 / 512 = 63,28 secunde
       Reglati potentiometrul R4, astfel incat LED-ul galben sa se aprinda odata la 63 secunde.

       Deci tot reglajul consta in conectarea terminalului RANGE la pinul 2 (Q13) si reglarea din potentiometrul R4 a timpului de 63 de secunde intre aprinderile LED-ului galben.

       Am refacut calculele pentru valorile din schema si am constatat ca R4 din site-ul original a fost de 330k (potentiometru de 330k), iar pentru valoarea de 470k perioada de timp este mult mai mare, crescand de la 24 ore la 32 ore.

niq_ro

       Am redesenat schema cu ajutorului programului Livewire, inlocuind generatorul de tact cu o poarta de 4093 si numaratorul finar cu un 4020, in locul lui 4060, deoarece in simulator era o problema, care am depistat-o ulterior:
niq_ro

       Am realizat si postat o simulare a functionarii numita off-delay relay with 4020 & 4093:


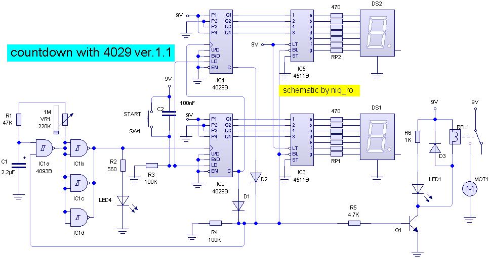
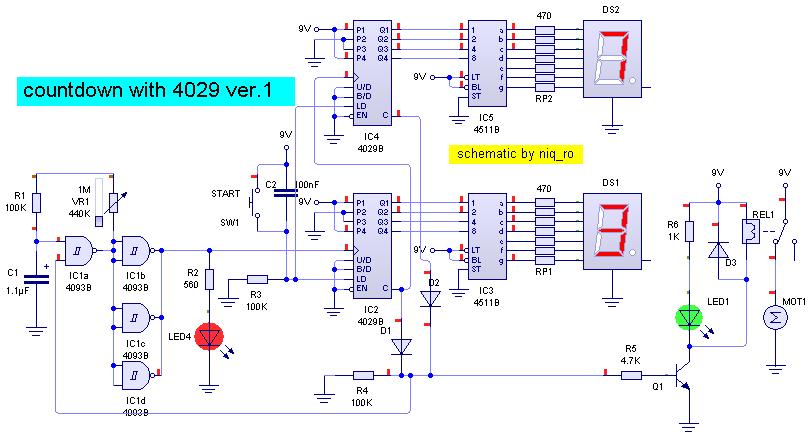
       Se poate realiza si un temporizator care foloseste un generator de tact cu 4093, doua numaratoare 4029 cu decodificatoarele 4511 si afisaje cu 7 segmente. Numaratoarea incepe de la 99 si se termina la 00.
niq_ro

       Simularea functionarii se numeste countdown with 4029 ver1.1, respectiv


       Varianta 1.1 difera prin faptul ca la finalul numaratorii (00), se sting afisajele.
niq_ro

       Simularea functionarii se numeste countdown with 4029 ver1.1, respectiv


       Varianta 1.2 difera prin faptul ca pe langa stingerea afisajelor la finalul numaratorii, se poate programa binar cifra zecilor (de la 0 la 9).
niq_ro

       Simularea functionarii se numeste countdown with 4029 ver1.2, respectiv


       Revenind la varianta simpla cu 4060, dupa ce am depistat ca in programul Livewire exista o problema la pinul de reset deoarece functioneaza invers decat in mod real (trebuie inversat nivelul logic), am redesenat schema:
niq_ro

       Simularea functionarii se numeste off-delay relay with 4060, respectiv

       Am redesenat schema cu ajutorului programului specializat EAGLE, pentru a putea realiza o varianta de cablaj:
niq_ro
niq_ro niq_ro
niq_ro

     Pentru a realiza cablajul, va pun la dispozitie cele 2 variante rezultate:
- cablaj pentru metoda clasica care se poate realiza ca in articolul: Cum facem un cablaj
- cablaj pentru "metoda transferului" care se poate realiza ca in articolul: Cum facem un cablaj (II).

Intoarcere la pagina principala