articol recuperat si postat pe arduinotehniq.com in 01.2016

joc lumini / lumina dinamica cu 3 canale

   Ca urmare a unei solicitari de concepere si realizare a unui joc de lumini sau lumina dinamica cu 3 canale cu un anumit "model", m-am gandit sa utilizez integrate CMOS si anume pe 4093 (in configuratie de oscilator), pe 4017 (in configuratie de numarator si decodificator cu maxim 10 iesiri), o retea de diode pentru realizarea "modelului" si apoi partea de comanda si forta cu optocuploare si triace...

   Pentru inceput am realizat o schema si am simulat-o in programul Livewire (simularea functionarii gasiti AICI!)


   Schimband partea de comanda a LED-urilor folosind tranzistoare npn, am obtinut o noua simulare a functionarii (o gasiti AICI!)


   Despre integratul CMOS, care este "inima" (functie de fabricant este MMC4017, CD4017, etc) am mai scris la 4017 - aplicatii diverse.

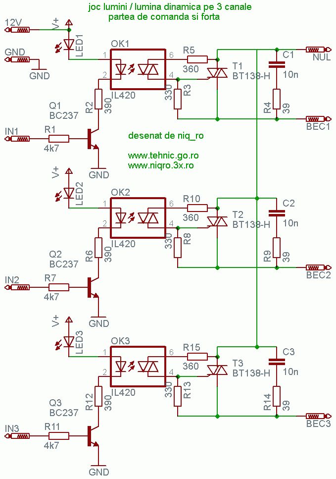
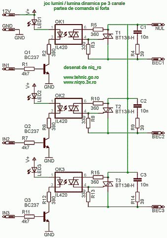
   Revenind la schema noastra, am desenat urmatoarea schema (separata ca partea de control si partea de comanda):

joc lumini/lumina dinamica pe 3 canale joc lumini/lumina dinamica pe 3 canale

   Montajele ar putea arata asa:

iar cablajele asa:

   Cele 2 cablaje, la scara 1:1 (in format pdf):
- partea logica
- partea de comanda

   Pe parcursul asamblarii si testarii am facut poze:

si filmulete:














Nicu FLORICA (ID niq_ro), Craiova, 01.11.2009

Intoarcere la pagina principala