articol recuperat si postat in 01.2016

Incarcator automat pentru acumulatori mici


      Desi am mai prezentat scheme diverse de incarcatoare de acumulatori mici cu curent constant (vezi Incarcatoare acumulatori mici voi prezenta o schema de incarcator de acumulatori de capacitate mica (<2Ah) cu decuplare automata la terminarea ciclului de incarcare:



      Indicatiile starilor se fac cu 3 LED-uri, dupa cum urmeaza:

      Montajul poate fi realizat in varianta urmatoare:

      Componentele din schema sunt urmatoarele:

      Urmeaza explicarea modului de functionare al schemei:

      In pagina Incarcatoare acumulatori mici, explicitat prin exemple modul de calcul al rezistentei care determina valoarea curentului constant de incarcare (in cazul nostru R1), prin folosirea integratului LM7805 (care are o cadere tensiune de 5V, iar pe LED-ul rosu 1,8-1,9V). Partea de automatizare consta din "citirea" tensiunii de pe acumulator(i) si compararea cu referinta (tensiune reglabila din R8), daca tensiunea pe acumulator este mai mica decat cea de referinta, atunci pe iesirea operationalului, aflat in configuratie de comparator de tensiune, este plus (1 logic) deci LED-ul nr. 2 este stins (diferenta de potential zero), iar tranzistorul Q1 este deschis, permitand alimentarea generatorului de curent constant realizit cu IC2, de asemenea, LED-ul nr. 1 este aprins indicand conectarea acumulatorului/acumulatorilor; daca acumulatorii sunt incarcati (multiplu de 1,44V), tensiunea citita pe ei este egala cu cea de referinta (reglata la "multiplu" de 1,44V; multiplul este egal cu numarul de acumulatori) atunci pe iesirea operationalului avem minus (0 logic), LED-ul nr. 2 se aprinde, tranzistorul se blocheaza, tensiunea pe iesirea lui este zero, deci acumulatorii nu se mai incarca, LED-ul nr. se stinge si pentru dioda D1 blocheaza trecerea curentului in sens invers (pentru a evita descarcarea lor).

      Am realizat si o simulare (in Crocodile Technology) la tensiunea de aliemntare de 9V...si avem:


      Acest tip de incarcator, ne permite introducerea inca unei rezistente si a unui comutator, pentru a putea face o incarcare lenta (indicata si de producatorii acumulatoarelor, de 10-12 ore) si una rapida (1..3 ore).

      Am facut un montaj-test, in care am folosit o schema mai simplificata (fara rezistentele R4, R5 si R9) si am folosit un tranzistor Darlington (TIP132)..rezistenta R1 este de 47ohmi/3W (curent constant de 140mA) iar rezistenta R3 din baza tranzistorului a fost initial de 47ohmi/3W, dar curentul rezidual spre blocare era destul de mare (50mA), asa ca am inlocuit-o cu 2 rezistente in parale de 4,7k inseriate cu o dioda zenner de 4,7V... reducand curentul rezidual la 10mA. Acest curent rezidual apare cand tensiunea pe acumulatori este cu 10mV sub valoarea reglata din semireglabil (in cazul meu de 4x1,44=5,64V).



      Montajul a fost realizat inaintea mea de Lucian, care a si descoperit o greseala in schema initiala (care numai este pe pagina, unde inversasem pinii 2 cu 3, desi in simulare era bine)..

      Deoarece inca nu-s multumit total de rezultate, voi incerca si varianta in care sa folosesc un tranzistor PNP (ca BD140), cu modificarea configuratiei, in sensul de a schimba pinul 2 cu 3 si invers.. a doua varianta ar fi cea in care sa folosesc un releu.



      Lucian a testat si varianta cu 741 si tranzistor PNP, da' nu a fost multumit, iar varianta cu releu nu am mai testat-o deoarece am aflat de la Cristian ca in zona comutarii, daca nu am histerezisul mare (ar fi necesitat un semireglabil in reactia pe operational), releul va fi conectat si deconectat foarte des si m-a sfatuit sa folosesc un comparator dedicat (gen LM311, 339, etc), iar Lucian a facut teste cu un comparator (LM393 - comparator dual). Daca se foloseste ca generatar de curent constat un LM317, LED-ul aprins (si tranzistorul este deschis) cand acumulatorii sunt descarcati, langa pragul de comutare LED incepe sa clipeasca din ce in ce mai des (evident ca si tranzistorul lucreaza in salturi si curentul d eincarcare este mai mic decat cel impus) apoi LED-ul se stinge si tranzistorul se blocheaza, curentul devenind zero; daca se foloseste un LM7805, comutarea se face brusc.

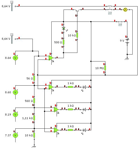
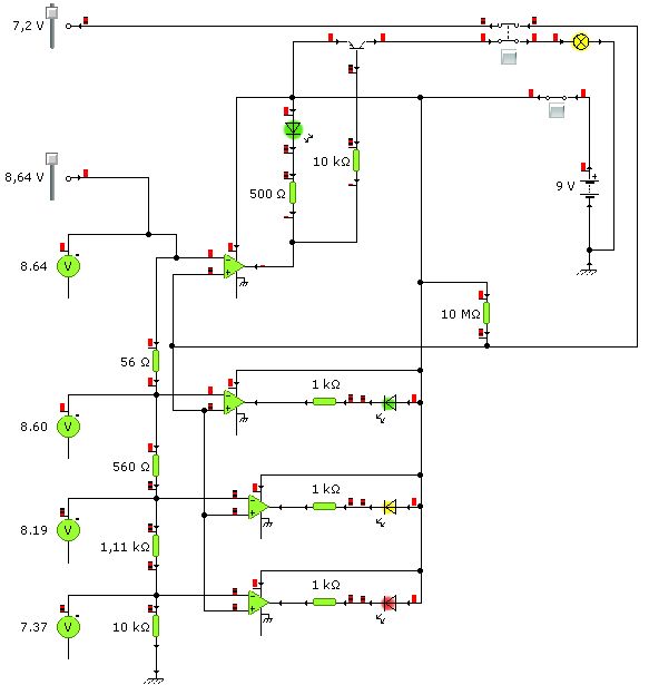
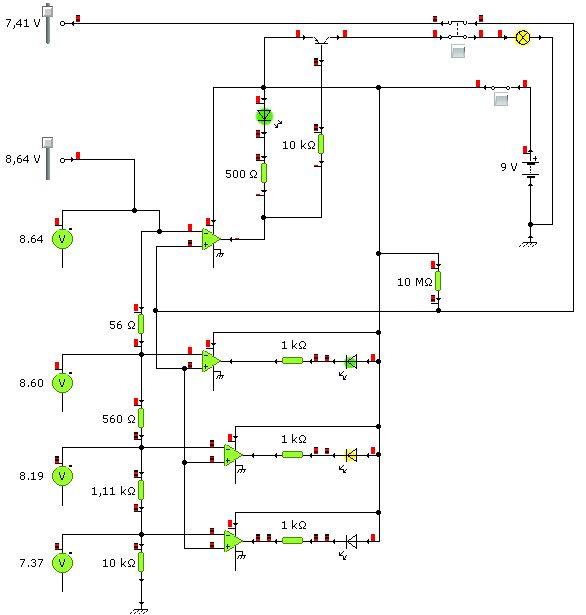
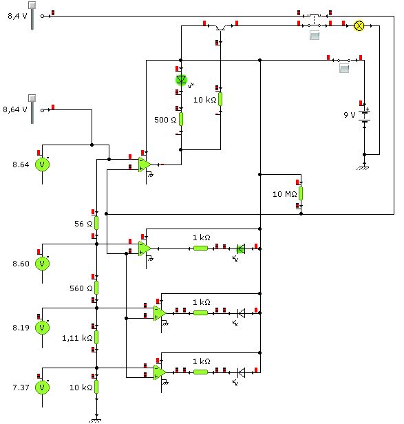
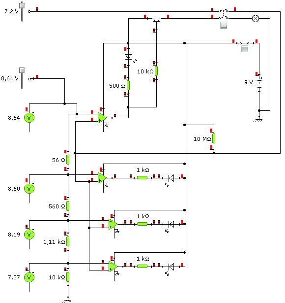
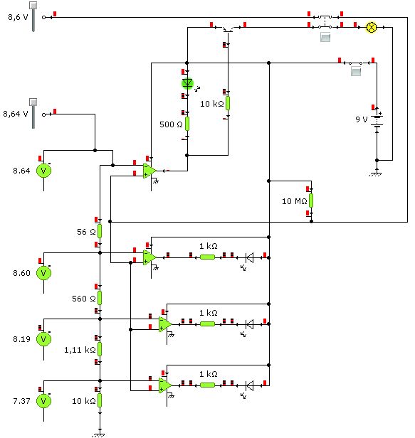
      Teoria ca teoria, da' practica ne omoara ..asa ca am mai "pictat" o schema, care foloseste un 339 (comparator cvadruplu) si poate indica ca acumulatorii sunt descarcati (LED rosu, galben, verde si albastru aprinse), sunt incarcati, dar nu total (LED galben, verde si albastru) si ca sunt aproape incarcati (LED verde si albastru), complet incarcati (toate stinse); cand nu sunt acumulatori prezenti in acumulator sunt aprinse toate LED-urile (aceasi stare ca si cu ei descarcati):



      o simulare a functionarii:
- nu este acumulator in dispozitiv:

- acumulator descarcat:

- acumulator mediu incarcat:

- acumulator aproape incarcat:

- acumulator incarcat 99%:

- acumulator incarcat 99,99%:

- acumulator complet incarcat:

      PS: tensiunea de referinta, care ajunge la intrarile inversoare (IN-) se regleaza la multiplu de 1,44V..
- pentru acumulator de 1,2V este 1,44V
- pentru 2 in serie (inscriptionati 2,4V) se regleaza la 2,88V
- pentru 3 in serie (3,6V) se regleaza la 4,32V
- pentru 4 acumulatori in serie (4,8V) se regleaza la 5,76V;
- pentru 5 acumulatori in serie (6V) se regleaza la 7,2V;
- pentru 6 acumulatori in serie (7,2V) se regleaza la 8,64V

Intoarcere la pagina principala