articol recuperat si postat pe arduinotehniq.com in 01.2016

Modul comanda motorase de geam electric

     Pornind de la discutiile de pe forum-ul electronistilor si anume de la rubrica Electronica auto am inceput sa ma documentez despre anumite automatizari pentru masina. Schema se bazeaza pe articolul, din cartea ELECTRONICA AJUTA scrisa de dl. I. C. Boghitoiu de la paginile 192-196, Controlul semnalizarii frinelor.

     Un motoras de geam electric este conectat, de obicei, cum am desenat mai jos, adica in repaus motorasul are ambele fire de alimentare la masa, deci "sta".


     La apasarea butonului pentru ridicarea geamului motorasul este alimentat cu plus si sensul curentului prin el este de la stanga la dreapta (in exemplul meu)

..daca se apasa butonul de coborare, prin motor sensul curentului este invers.

     Schema "modulului" este urmatoarea:



iar modul de conectare practic:

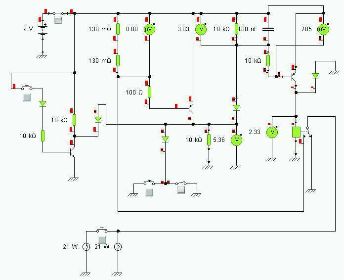
     Simulat in Crocodile Technology schema arata asa:


     Acest modul va primi de la alarma ori un impuls negativ ori unul pozitiv.. in functie de alarma
     PS: Rezistenta echivalenta a grupului de rezistente puse in paralel (R1..R5) este dimensionata pentru un curent prin circuitul motorului la "blocare" de 10A...

Nelu a realizat mai multe module dupa schema prezentata de mine, pentru 2 sau 4 geamuri; 3 din ele au ajuns la mine:


     Dan Niculescu mi-a trimis poze cu montajul realizat de el, incluzand mici (dar esentiale) modificari ale schemei, cu explicatii:
     Construind modulul pe "submodule" (partea de detectie a supracurentului/partea de temporizare) , am observat ca, la blocare, in colectorul T1 apare saltul de tensiune de la zero la +Ua, aceasta explicand inversarea de catre mine a acelei diode, care in schema originala bloca "resetarea" temporizatorului ; am majorat valoarea C1 la 330 uF, pentru o temporizare de cca. 6 secunde (apreciat ca timp maxim pentru o cursa completa a geamului).


Intoarcere la pagina principala