articol recuperat si postat pe arduinotehniq.com in 01.2016

Articolul initial din 07.06.2008:

Capacimetru 10nF...10000uF

   O schema, care s-a tot publicat in anii '80 este aceea a unui capacimetru pentru condensatori de valori mari de la 10nF la 10.000uF.


   Pe forumului electronistilor a fost prezentata la categoria Aparate de masura si control urmatoarea schema:

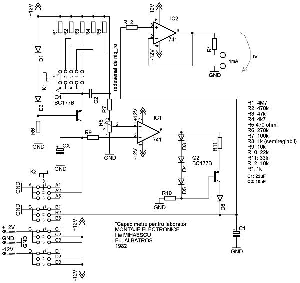
   In cartea "Montaje electronice" scrisa de dil. Ilie Mihaescu si publicata la Editura ALBATROS in 1982 am gasit articolul "Capacimetru de laborator" si schema:

   Am redesenat in EAGLE schema:


.. cablajul si modul de amplasare pt. piese ar putea fi astfel:


AICI - cablaj la scara 1:1

   Putem folosi acest montaj impreuna cu un aparat de masura digital pus pe domeniul de 1V (2V) si vom avea un capacimetru digital.

   completare in 22.03.1020:
   Abia, in 2010, colegul meu, Lucian, mi-a facut cablajul:


   completare in 04.05.2011:


   Articolul original, din cartea "Montaje electronice", scrisa de dl. Ilie Mihaescu, aparuta in Colectia Cristal la Editura Albatros, in 1982:

Capacimetru pentru laborator


   Tensiunea la bornele unui capacitor creste exponential in procesul de incarcare dar, daca sursa este de curent constant, incarcarea este liniara. Folosind aceasta particularitate, aparatul din figura 38 permite masurarea capacitoarelor cu dielectric de orice fel (hartie, plastic, electrolitic), intr-un domeniu larg (10nF...10000uF).

fig.38


   Tranzistoarele T1 si T2, cu piesele aferente, formeaza cate o sursa de curent constant (independente). Sursa formata din T1, diodele cu siliciu D1-D2, rezistorul R6 si unul dintre rezistoarele comutabile din grupul R1-R5 asigura alimentarea capacitorului necunoscut. Comutatorul K1 permite selectarea domeniului de masura. Comutatorul K2, in pozitia aratata in schema, sunteaza la masa curentul generat. Actionand acest comutator in pozitia 3, se porneste incarcarea capacitatii necunoscute. Datorita principiului aratat rezulta o crestere liniara a tensiunii la bornele capacitorului.
   Circuitul integrat CI1 (741) are intrarea neinversoare (+) conectata la R8, de la care se culege tensiunea de referinta. Intrarea inversoare (-) este legata la capacitorul necunoscut. Daca aceasta tensiune depaseste cu cativa milivolti valoarea de referinta, iesirea comparatorului (CI1) comuta brusc de la +12V la -12V.
   Tensiuneade iesire a comparatorului comanda a doua sursa de curent constant, formata din T2, diodele cu siliciu D3-D4-D5 si rezistoarele R10-R11.
   Capacitorul C1 se incarca de la aceasta sursa. Comutatorul K2 (prin sectiunea K2B) asigura scurtcircuitarea acestui capacitor inainte si dupa efectuarea masuratorilor. In timpul masuratorilor, atat K2A, cat si K2B sunt deschise (poz.3). Curentul constant al sursei formate din T1 incarca Cx (capacitorul necunoscut), iar sursa formata din T2 incarca C1. Tensiunea creste liniar, iar la atingerea valorii de referinta comparatorul basculeaza si dioda cu siliciu D6 se polarizeaza invers, oprind astfel incarcarea lui C1. Intrucat acest capacitor se incarca liniar si numai in intervalul de timp pana la bascularea comparatorului, tensiunea masurata la borne este direct proportionala cu valoarea capacitorului necunoscut (Cx).
   Pentru a evita descarcarea lui c1 in timpul masuratorii, acest capacitor trebuie sa fie electrolitic, de buna calitate.
   De asemenea, instrumentul de masura trebuie sa prezinte o rezistenta interna cu o valoare cat mai mare. Aceasta conditie se realizeaza prin circuitul integrat CI2 (741) intercalat intre instrumentul de masura de 1mA si bornele capacitorului. Rezistorul R13* (1kohm) se alege functie de instrumentul folosit, in asa fel incat la o valoare de 1V, acesta sa indice cap de scala (1mA).
   De remarcat ca in locul instrumentului se poate utiliza si un multimetru, coreland valoarea lui R13* si regland in mod corespunzator pe R?. Ajustarea acestor valori se face pentru a obtine cat mai exact 1mA, respectiv 1V in cazul fixarii la bornele Cx a unui capacitor etalon de 1 microfarad. Comutatoarele K1 si K2 vor fi potrivite pe poZitiile corespunzatoare. Cacacitorul C2 a fost inclus in circuitul lui T1 pentru prevenirea autooscilatiilor. Esye recomandabila folosirea in acest scop a unui capacitor cu polistiren sau mica.
   R9 si R12 protejeaza amplificatoarele operationale in cazul unei eventuale opriri a retelei de alimentare, cand Cx si C1 sunt incarcate. Descarcarea acstor capacitoare prin amplificatoarele operationale ar putea distruge circuitele integrate.
   De remarcat ca tot pentru evitarea acestui neajuns se foloseste in exploatarea normala pozitia 1 a sectoarelor K2A si K2B, cu care se intrerupe circuitul de alimentare (+12V si -12V). In acest fel, la punerea in functiune, rotirea comutatorului K2 pe pozitia "masura" (poz.3) se face prin trecerea obligatorie prin pozitia "repaus" (poz.2), care asigura descarcarea capacitoarelor Cx si C1. Aceasta operatie prealabila de descarcare a capacitoarelor este obligatorie la fiecare masuratoare efectuata, pentru eliminarea tensiunilor reziduale care afecteaza precizia masuratorilor. Mentionam acest lucru pentru a sublinia importanta contactelor 2 si 3 de la comutatorul K2, sectoarele A si B. Sursa stabilizata de alimentare (fig.39) nu prezinta particularitati deosebite.

fig.39


   Consumul mic permite folosirea unei scheme simple, stabilizarea realizandu-se numai prin folosirea diodelor zener DZ1-DZ2.
   Etalonarea. Se regleaza zeroul mecanic al miliampermetrului. Se conecteaza un capacitor etalon de 1 microfarad la bornele Cx. Comutatorul K1 se potriveste la pozitia "x1". Se porneste alimentarea, iar K2 se roteste in pozitia "repaus". Se mentine in aceasta pozitie aproximativ 30 secunde, apoi se trece K2 in pozitia "masura". Acul instrumentului va devia pana la o anumita valoare. Se va regla imediat potentiometrul trimer R8 pana cand acul instrumentului indica exact cifra 1 (cap de scala). In caz de nevoie, se ajusteaza valaorea lui R13.
   Etalonarea pe un singur domeniu este suficienta, restul domeniilor fiind implicit etalonate de R1...R5. Se repeta operatia de etalonare dupa o ora de functionare.
   Efectuarea masuratorilor este deosebit de simpla. Manevrele sunt identice cu cele descrise la operatia de etalonare.
   Timpul de incalzire pentru regim normal este de un minut. Mentionam ca norma de abateri admisibile de la valoarea nominala la capacitoarele electrolitice este deosebit de larga, in special la valorile mai mari. Din acest motiv se recomanda testarea alorii pe un domeniu cu un ordin de marime mai mare decat valoarea nominala, mai ales la valori apropiate de cap de scala. Astfel, la masurarea unui condensator de 100 microfarazi se testeaza prima data domeniul x1K. Daca s-a masurat o valoare mai mica de 100 microfarazi, se repeta operatia pe domeniul x100. Aceasta prudenta este utila pentru a evita socarea miliampermetrului.
   La masurarea capacitoarelor cu valoare necunoscuta (s-a sters inscriptia) se va folosi pentru testare domeniul cu valoarea cea mai mare.

Intoarcere la pagina principala