articol recuperat si postat pe arduinotehniq.com in 01.2016


* initiere articol in 12.11.2012, Craiova

Arduino de casa
(cum putem construi o placa de dezvoltare compatibila cu Arduino)

       O placa de dezvoltare care are mare succes este cea numita ARDUINO. Nu este cea mai performanta, dar are foarta multa documentatie si suport tehnic (pentru acesta trebuie sa vizitati http://arduino.cc/en/).
       Cea mai cunoscuta si raspandita varianta de placa de dezvoltare este acum Arduino Uno rev.3:

niq_ro niq_ro

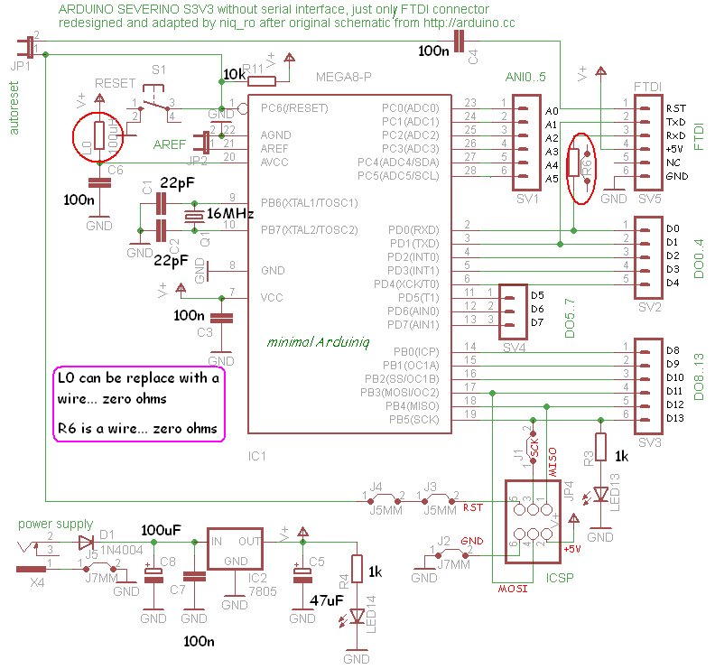
       Printe variante de Arduino, exista si o varianta, care se poate construi acasa (handmade), acesta fiind Arduino Severino - Single-Sided Serial Board (version 3):
niq_ro niq_ro
niq_ro

       Caracteristicile principale sunt aceleasi cu ale placilor Arduino (6 intrari analogice, 14 intrari/iesiri digitale din care la 6 se poate controla factorul de umplere - PWM, curent maxim la iesiri de 40mA), mai multe date se regasesc in manualul de utilizare al placii de dezvoltare Arduino Severino S3ve revizia 2.
       Pentru a intelege mai usor modul de conectare, gasim pe site-ul oficial un articol numit ATmega168/328-Arduino Pin Mapping in care se prezinta corespondenta pinilor procesorului Atmega168 (inclusiv Atmega8) cu conectorii placii Arduino:

niq_ro

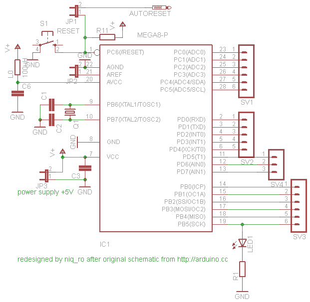
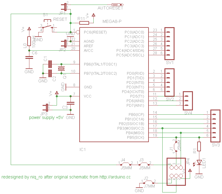
       Am inceput sa redesenez, cu ajutorului programului EAGLE, schema de la cea mai simpla configuratie posibila spre cea finala.
       Cea mai simpla configuratie este acea in care microcontrolerul (microprocesorul) este insotit de un cristal de cuart, dar util este si butonul fara retinere pentru resetare, un LED cu o rezistenta si niste conectori pentru a putea face o interfatare cu alte componente.
niq_ro niq_ro niq_ro


       Am completat cu interfata ICSP, utila pentru incarcarea bootloader-ului (conform articolului de la http://androidgeek.ro acesta este un "este codul care se executa inainte ca sistemul de operare sa porneasca. O analogie in lumea PC pentru bootloader-ul din Android este BIOS-ul. Asemenea BIOS-ului in bootloader se gasesc instructiunile necesare sistemului de operare sa booteze."
niq_ro niq_ro niq_ro


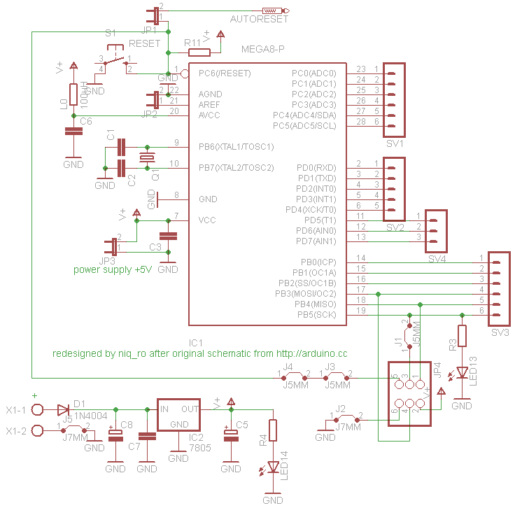
       A urmat un stabilizator de tensiune de 5V, pentru a putea sta linistit cand e vorba de alimentare, putand folosi si un alimentator din comert nepretentios (tensiune de iesire 7..15V):
niq_ro niq_ro niq_ro

       Deoarece partea de interfata cu calculatorul se poate face fie pe mufa seriala, cum e la Severino, fie la ca variantele miniatura prin intermediul unui adaptor USB-serial prin mufa numita FTDI, am oprit pentru moment ... desenul.
       Interfata poate fi USB Serial Light Adapter sau Mini USB Adapter:
niq_ro niq_ro


niq_ro niq_ro
niq_ro niq_ro

     Pentru a realiza cablajul, va pun la dispozitie cele 2 variante rezultate:
- cablaj pentru metoda clasica care se poate realiza ca in articolul: Cum facem un cablaj
- cablaj pentru "metoda transferului" care se poate realiza ca in articolul: Cum facem un cablaj (II).


* completare articol in 01.02.2013, Craiova

     Dupa ce m-am mai pus la punct cu placa Arduino (vezi articolele de pe blog-ul meu) revin cu ideea de a realiza un Arduino de casa sau unul minimalist...
     La Minimalist Arduino se gaseste o varianta realizata pe cablaj de test tip breadboard:

http://thetransistor.com/projects/arduino/

a carui schema este se poate descarca de aici.
http://thetransistor.com/projects/arduino/


     La tehnorama.ro este prezentat un articol cum poti adapta un cablu de date de Nokia ("CA-42 USB2.0 Nokia Data Cable") pentru a transfera sketch-uri unui microcontroler de pe o placa Arduino de casa, prin mufa FTDI.
     La uchobby.com este un articol pe aceeasi tema, dar mult mai detaliat.
http://www.uchobby.com/


* completare articol in 12.02.2013, Craiova

     Am primit de la Adrian 2 cablaje foarte frumoase, unul pentru Arduino Severino S3V.3R2, respectiv pentru ultima varianta "de casa":

niq_ro niq_ro niq_ro


* completare articol in 19.02.2013, Craiova

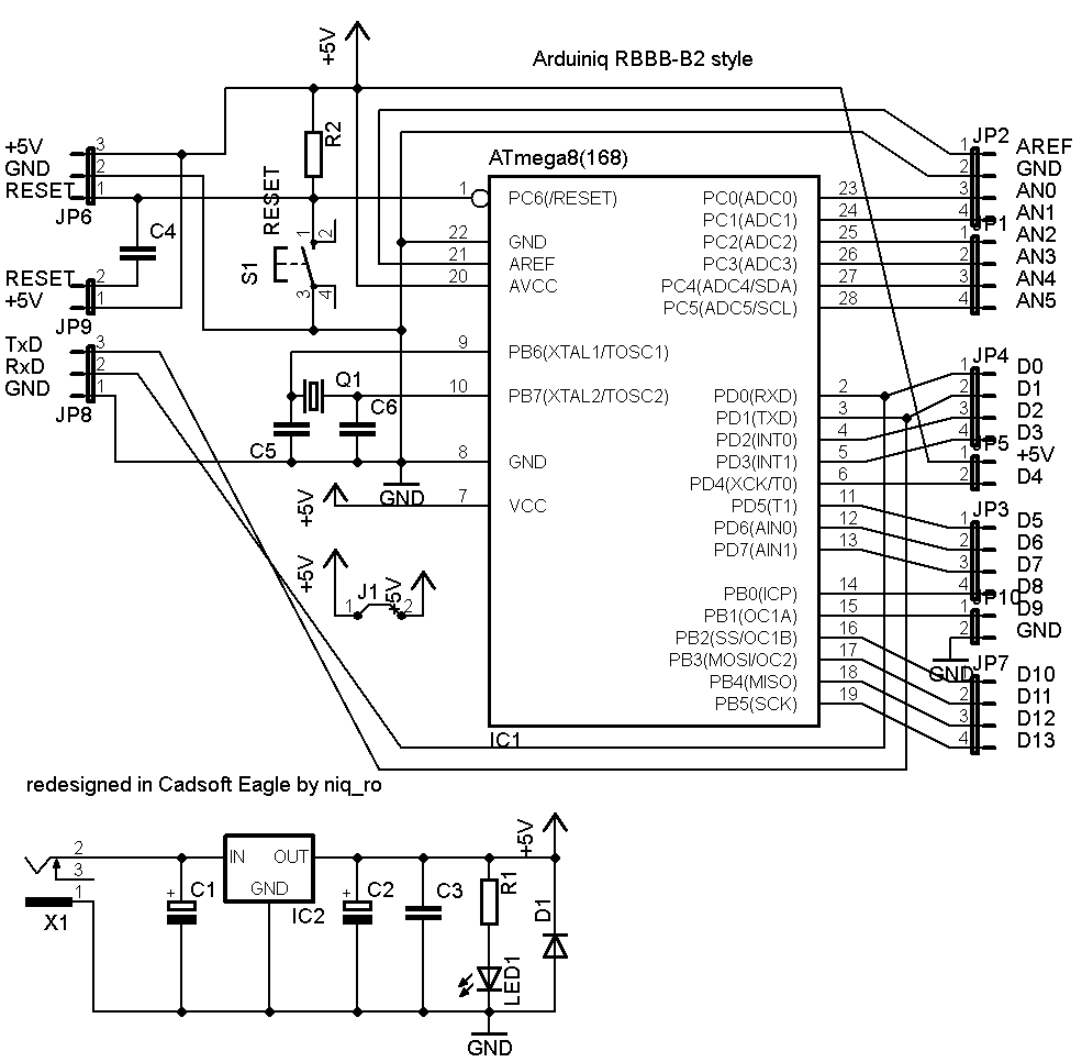
     Am desenat o versiune de cablaj pentru un Arduino de casa, in stilul celui numit RBBB - Really Bare Bones Board (Arduino ) Revision B & B2:

niq_ro
si am obtinut:
niq_ro
niq_ro niq_ro
niq_ro niq_ro

     Pentru a realiza cablajul, va pun la dispozitie cele 2 variante rezultate:
- cablaj pentru metoda clasica care se poate realiza ca in articolul: Cum facem un cablaj
- cablaj pentru "metoda transferului" care se poate realiza ca in articolul: Cum facem un cablaj (II).


* completare articol in 12.09.2013, Craiova

     Am uitat sa completez in articol si partea in care e asamblat (aproape complet) si functioneaza:

niq_ro
niq_ro
niq_ro

     Mai multe detali se gasesc pe blog.


* completare articol in 16.09.2014, Craiova

     Pentru a putea folosi "shield"-uri compatibile, am redesenat placa mea, rezultandu-mi versiunea Arduiniq ver.3.0:

niq_ro
niq_ro

     Pentru a realiza cablajul, va pun la dispozitie cele 2 variante rezultate:
- cablaj pentru metoda clasica care se poate realiza ca in articolul: Cum facem un cablaj
- cablaj pentru "metoda transferului" care se poate realiza ca in articolul: Cum facem un cablaj (II).

Intoarcere la pagina principala