articol recuperat si postat pe arduinotehniq.com in 01.2016

Incarcator de acumulatori cu gel

initiere articol: 30.11.2011, Craiova, Romania

     Am tot intalnit, in ultima vreme, acumulatori cu gel (SLA), cel mai des, recuperati din UPS-uri... asa ca am inceput sa caut scheme de incarcatoare pentru ele.
     Am cautat si am gasit pe net o schema care mi-a placut, ca prezentare:



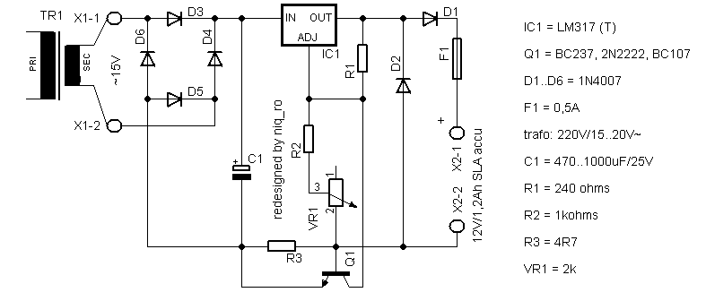
     Dupa cum se observa, foloseste clasicul LM317, pe care l-am tot prezentat si eu in diverse articole (vezi pagina principala).
     Dupa ce am studiat fisa de catalog, am depistat schema de la care s-a pornit:

O alta schema pe care o voi studia mai tarziu:


     Pentru a realiza un cablaj pe gustul meu, am redesenat schema pentru un acumulator de 12V, cu ajutorului programului EAGLE:


Rezultatul "muncii" este:


     Pentru a realiza cablajul, va pun la dispozitie 2 variante:
- cablaj pentru metoda clasica care se poate realiza ca in articolul: Cum facem un cablaj
- cablaj pentru "metoda transferului" care se poate realiza ca in articolul: Cum facem un cablaj (II)

Intoarcere la pagina principala