articol recuperat si postat in 01.2016

Amplificator audio Hi-Fi cu tranzistoare 2N3055 si alimentare asimetrica



     O schema "clasica" de amplificator cu tranzistoare 2N3055 si alimentare asimetrica a circulat prin anii '80, fiind prezentata in revista Tehnium.


Userul lenesu de pe forumul electronistilor a prezentat schema redesenata:

Userul tiptronic, tot de pe forumul electronistilor a prezentat articolul original din Tehnium, pe care-l puteti descarca de AICI.
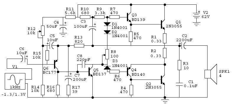
     Asemanatoare este si schema amplificatorului UHER CV-140:

     Am redesenat schema cu ajutorul programului EAGLE:

astfel am putut desena un montaj, respectiv cablaj (care se poate descarca la scara 1:1 de AICI) pentru schema:

     Userul Putz, tot de pe forumul electronistilor mi-a trimis o poza cu 4 module de amplificare:


Intoarcere la pagina principala