articol recuperat si postat in 01.2016

Miniorga de lumini cu... LED-uri
(partea a doua)


   Acest articol este continuarea celui numit Miniorga de lumini cu... LED-uri (partea intai)!!!

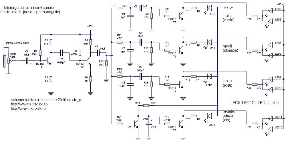
   In ianuarie 2010, am realizat o miniorga de lumini cu 4 canale (inalte, joase, medii + pauza/negativ), a carei schema, de care am fost multumit, este:

   Dupa cum se constata, partea de preamplificator, filtrele trece banda si modul de comanda al LED-urilor sunt cele din articolul Miniorga de lumini cu... LED-uri (partea intai), iar canalul negativ a fost prezentata in articulul Orga de lumini.
   Piesele au fost, in marea majoritate cumparate, exceptand LED-urile albastru si alb, care au fost recuperate din brichete chinezesti; la probele LED-urilor (alimentarea la 12V prin intermediul unei rezistente de 1Kohm), am constatat ca LED-ul rosu este mult mai "slab" decat celelalte, desi era din grupul celui verde.
   Initial, am montat cele 4 LED-uri cu tranzistoarele de comanda aferente. Am ales un LED verde pentru canalul freceventelor inalte, unul albastru pentru canalul frecventelor medii, unul rosu pentru canalul frecventelor joase si unul alb pentru canalul de pauza/negativ. Am verificat conectarea corecta si aprinderea fiecarui LED, conectand plusul (+12V) si apoi am atins minusul intre colectorul fiecarui tranzistor (notate LED..); circuitul verificat fiind LED-rezistenta limitare (LED1 + R10, LED2 + R14, LED3 + R18, respectiv LED4 + R20). A urmat verificarea partii de comanda a fiecarui LED, pastrand conectat plusul si atingand, pe rand, terminalul rezistentei din baza fiecarui tranzistor (notate comanda LED..).

2 filmulete:


verificare LED-uri

verificare comanda LED-uri

   Am montat rezistentele si condensatoarele de la cele 3 filtre trece banda, fiecare fiind realizat dintr-un filtru RC trece sus si unul trece jos, apoi am montat si partea de canal negativ.
   Avand un mic radio FM, am conectat, in paralel cu difuzorul, un cablu ecranat si l-am legat in paralel cu semireglabilul VR1 (care are o valoare mult mai mare decat cea a difuzorului, 100Kohmi >> 8 ohmi).


   Am constatat ca radioul trebuie dat la maxim ca LED-urile sa se aprinda, cat de cat, dar cel al canalului negativ/pauza ramanea aprins permanent, asa ca am montat un etaj de preamplificare, constatand de data asta ca LED-urile celor 3 canale se aprind corespundator, dar LED-ul de pauza/negativ "urmareste" semnalul, dar nu se stinge complet, volumul necesar fiind mult redus, asa ca am montat si al doilea etaj de preamplificare, schema devenind cea prezentata la inceputul articolului, de data aceasta nivelul sonor este foarte redus, putandu-se asculta de la 1m cand este liniste in camera... masurand valoarea tensiunii optime (cu semireglabilul la maxim) am gasit o valoare de cca. 25-35mV, iar la iesirea din etajele de preamplificare existand o valoare de 2,5-3,5V, deci factorul de amplificare este cca. 100.

masuratori semnal intrare si dupa amplificare

   Filmulete de la montare si teste gasiti pe youtube , cautand miniorga sau, direct:

miniorga in probe (1)

miniorga in probe (2)

miniorga in probe (3)

miniorga in probe (4)

miniorga in probe (5)

miniorga in probe (6)

miniorga in probe (7)

miniorga in probe (8)

miniorga in probe (9)

miniorga in probe (10)

miniorga in probe (11)

miniorga - varianta finala (1)

miniorga - varianta finala (2)

miniorga - varianta finala (3)

miniorga - varianta finala cu LED-uri suplimentare

   Deoarece aveam prin casa o mica veioza cu 8 LED-uri in paralel, le-am separat in grupuri de cate 2, pentru a le cupla la fiecare canal, inseriind fiecare grup de doua LED-uri cu cate o rezistenta de 270 de ohmi.

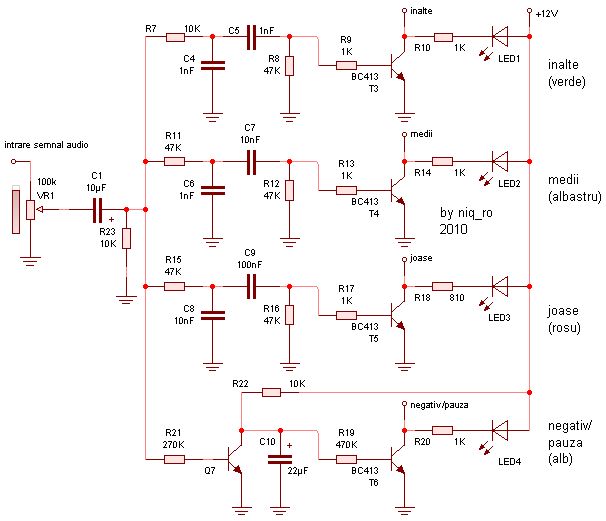
   Deoarece am considerat ca montajul o sa fie doar de test, nu am mai folosit semireglabile pentru fiecare canal, la filtrele RC. Era bine sa le montez, deoarece receptorul radio nu reproduce bine frecventele joase si LED-ul rosu se aprinde mai slab, combinat si fabricatia lui (luminand mult mai slab la acelasi curent, comparativ cu celelalte), asa ca schema ar deveni (reglajul canalului negativ facandu-se din semireglabilul sau potentiometrul general, iar cele 3 canale din semireglabilele sau potentiometrele aferente:

Montajul poate fi realizat asa:



     Cablajul se poate realiza, in 2 variante:
- cablaj pentru metoda clasica care se poate realiza ca in articolul: Cum facem un cablaj
- cablaj pentru "metoda transferului" care se poate realiza ca in articolul: Cum facem un cablaj (II)

Intoarcere la pagina principala